推进新型经济全球化中的中国智慧与中国方案
- 时间:2018-01-29
——在2018新经济智库论坛上的演讲
论坛主题:数字经济推动新全球化
时间: 2018年1月16日
主持人:尊敬的各位来宾,亲爱的媒体朋友们,大家下午好!
非常开心大家来到2018新经济智库大会分论坛——“数字经济推动新全球化”分论坛现场。今天下午非常荣幸的邀请到了太多的专家学者和朋友们,时间关系我没有办法一一介绍,但是他们都是在数字经济和全球化方面具有很高的造诣、很深的实践经验和远见卓识的朋友们。我是这场分论坛的主持人马旗戟,欢迎大家的到来!
下边的环节,我们会逐步的、一层一层的就数字经济新全球化和普惠发展展开研讨和分享。在开始之前,首先我们有请沙画表演艺术家冯静女士为大家先表演一个沙画的节目,叫做“丝绸之路”。
主持人:谢谢冯静女士“丝绸之路”的沙画,让我们看到从古代丝绸之路,到“一带一路”和网上“数字丝绸之路”的,人类全球化历史画卷。
我们知道,在历史社会进程当中,当前我们看到两种状况同时并存:一方面是全球经济化、数字经济和跨境电商贸易的急速发展,电商平台、智能物流、普惠金融、大数据、云计算等等数字经济和数字商业的基础设施在全球范围内快速的进行着铺设、进行着普及,发挥着它的效能,这也使得我们相当一部分中小微企业与个人群体、使得年轻人、使得传统意义上的弱势群体获得了发展的机遇,也让很多发展中国家和欠发达地区获得了追赶和弯道超车的机会,这是一方面。另一方面,我们看到经济全球化逆潮、逆势,反全球化、逆全球化和贸易保护主义的兴起。新的以跨境电子商务为代表的新一代贸易方式创新发展的状况,挑战了传统的贸易规则。各国政府又面临着如何在本国和全球范围内消除掉数字鸿沟,实现普惠发展和可持续发展两个问题。这样两方面构成了今天数字经济如何推动新全球化的主题。今天下午在座的很多嘉宾、很多专业人士都会进行探讨、都会进行分享。为此,我们首先有请中国国际经济技术交流中心总经济师陈文玲,为我们做开场的主旨演讲,有请陈女士!
陈文玲:对不起,我纠正一下主持人,我的单位是中国国际经济交流中心,没“技术”( 笑声),虽然我们的名字不含技术两字,但今天的会议饱含着技术(笑声)。世界经济经济发展的动力主要是技术革命,技术革命带来了人类生产方式、生活方式、社会存在方式的变革,我今天主要想跟大家分享一下“推进新型经济全球化中的中国智慧与中国方案”。
首先举个例子,我现在想起来在2017年1月9号阿里巴巴马云去美国会见了候任总统特朗普,特朗普对他高度评价,说我们要一起干些大事,现在一年还没过去,这些话犹在耳畔,我看美国首先要对阿里巴巴开刀了(笑声)。阿里巴巴的蚂蚁金服要收购美国公司,与美国公司已经签约了,但被美国政府以安全审查为由拒绝了。前两天我看到美国贸易办公室宣布中国有九家企业是恶名市场,其中排在第一位的是阿里巴巴,阿里巴巴获得这个“殊荣”是第二年了,去年也获得了这个“殊荣”(笑声)。我就在想,这是一个简单的现象吗?实际上,现在全球正站在十字路口,到底经济全球化是快了还是慢了?是受阻了还是更加顺畅了?我想这和我们今天会议的主题有直接的关系。
我们今天的会议主题是面向未来,研究数字经济将改变世界。当然,今天上午主持人说的几位“达摩”回顾了这个世界的技术发展史。阿里巴巴研究院长高红冰也展望了未来,但是我更想说的是什么呢?就是在当前世界经济正站在一个十字路口。
有文章说特朗普正在带领美国大踏步地迈向十九世纪,而世界现在正在迈向二十一世纪。世界上一些国家和智库说,二十一世纪是中国的世纪,写美国迈向十九世纪的文章不是中国人写的,是美国人写的。可以看出,美国人也很担忧,说特朗普带领美国迈向十九世纪,什么含义?就是向后退。特朗普现在退出了很多“朋友圈”,从国际朋友圈一直到他的区域朋友圈,到国内的分化,修墙、打洞、设置阻力(笑声)。
我2017年10月27号到德国,台下有位德国的朋友一会儿还要发言,我当时到德国参加“中德经济学家高级别对话”,中国去了10位经济学家,后来大家一起到柏林墙参观,也参观了二战时期纳粹留下的遗址。站在残存的柏林墙下我就想,过去柏林墙修的非常坚固,不仅有自然河流的阻碍,墙修的有3米多高,有多少公里呢?165.5公里。特朗普现在要修的墙多少公里呢?200多公里。那时候柏林墙一夜之间就被推倒了,特朗普的墙还没修,会不会修不起来呢?如果修了,会不会一夜之间也被推倒呢?(笑声)经济全球化是不是可以靠人为的力量就能够阻碍呢?我想上午发言的很多朋友和在座的各位研究工作者的研究成果,充分说明经济全球化是加快了,而不是减慢了。
经济全球化最大的动力是数字经济、数字革命、大数据、云计算、人工智能、互联网、物联网、云服务,专家概括一个词叫“大智移云”,现在差不多变成一个成语了。(笑声)这种东西它的本质是什么呢?是高度连接、是高速度连接、是更多国家和地区的互联互通,是新型经济全球化。
中国习近平主席提出了“一带一路”重大倡议,刚才的沙画表演得非常生动。“一带一路”的灵魂是什么呢?是互联互通,重点是“五通”。美国有位经济学家,他也是一位高级记者,写了一本书现在已经翻译成中文,这本书影响力很大,名字叫什么呢?叫《超级版图》。他说互联互通将改变世界,如果说全世界的关税都取消了,那么可能会使世界经济增长5个百分点。但如果是互联互通中国倡导的“一带一路”能够实现的话,把将改变世界版图,有形疆界将逐渐消失,世界将连通成一个整体,它会使成本降低、效率提高、收益增加,将使世界经济由此增长15个百分点。
所以,我想今天我们讨论全球治理,讨论数字经济条件下的全球治理,讨论新型经济全球化都离不开数字革命。数字经济会引发全人类发生什么样的变化?如果说第一次工业革命是蒸汽机,它是动力革命;第二次工业革命是电力,它也是动力革命。我们现在的数字革命呢?它是一种对于人的体力的替代、脑力的替代,而且它不仅是简单的替代,最重要的是人的大脑延伸和思维方式的革命。
有时候大家很恐惧,有的人说阿尔法狗打败了外国棋手,也打败了中国最高段位的棋手,棋手痛哭流涕,是不是我们人就要被机器控制了呢?我看过马云的一个演讲,他说机器人是永远不会控制人的,我高度赞成这一点。这就跟当年蒸汽机革命,大家说蒸汽机得替代多少人啊,汽车革命,汽车速度比人比马车跑得快得多,马车还有什么用啊。这些都是人类进步的工具,都是人类迈向更加美好生活的工具、载体、渠道、路径。所以,回到我演说的主题上来说明这一点。
中国正处在十字路口上,一个是中国的力量强大了,中国成为了世界上第二大经济体、第一大贸易体、制造业产值排在第一位的国家、人民币成为主要国际货币;再一个方面,就是在决定人类方向的时代潮流中,中国站在了时代前列。一方面是我们自我觉醒,自信地从世界的边缘走向世界舞台中央,正如习近平主席在十九大报告中明确指出的。另一方面,由于特朗普在向后退,由于他在大踏步的迈向十九世纪,所以时代的潮流使中国站在了潮头。习近平主席在G20会议上讲话,他引用了一句古诗词:“弄潮儿向涛头立,手把红旗旗不湿。”特别是习近平主席2017年1月19日在瑞士世界经济论坛上对全球化作出了新的阐释,清晰地表明了中国的主张。今年我去了两趟瑞士,一次是做“一带一路”的相关调研,一次是我们中心课题组关于下一代贸易方式——E国际贸易研究成果的发布。
我们在瑞士看到了习主席发表演说的地方,习主席在当时演说中说“有一种观点把世界的乱象归咎于经济全球化,经济全球化曾经被人视为阿里巴巴的山洞,现在又被不少人看作潘多拉的盒子。我想说的是,困扰世界的很多问题,并不是全球经济化造成的。”
习近平主席讲“历史地看,经济全球化是社会生产力发展的客观要求和科技进步的必然结果,不是哪些人、哪些国家人为造出来的,经济全球化为世界经济提供了强劲的动力,促进了商品和资本流动、科技、文明进步和各国人民的交往。”
中国在新型经济全球化中提出的中国主张,我认为是对世界大势有深邃的思考,当然也包含我们历史的、文化的、思想的基础与宝藏,还有我们深厚的社会基础。
大家都知道,中国文化主张“和合”精神,主张“大道之行,天下为公”,主张“何而不同”、“天下大同”、“求同存异”、“化异为同”。主张“各美其美,美人之美,美美与共,天下大同”。所以习近平主席提出的经济全球化思想,就是中国传统文化在当代的活化,是顺应历史发展潮流做出的中国智慧选择,也是习近平主席站在人类道德道义制高点上提出中国方案的深厚思想基础。我认为,其中最重要的思想就是习近平主席提出的人类命运共同体的思想。不论“一带一路”共商共建共享的原则也好,中国在G20会议上提出的一系列主张也好,中国关于数字革命的主张,关于生态文明的主张,关于在《巴黎协定》签署和落实行动的一系列主张,其深刻内涵就是人类命运共同体。中国的文化价值观符合人类社会发展的规律和趋势。
我们都提出了哪些最重要的中国方案呢?刚才的沙画特别形象,中国在近年来,特别是2012年习近平主席担任党的总书记这五年以来,我觉得第一个最重要的中国方案是“一带一路”重大倡议。在2013年9月、10月,习主席在哈萨克斯坦纳扎尔巴耶夫学院和印度尼西亚分别提出了“一带一路”倡议,丝绸之路是人类文明的精神文化经济的宝贵历史遗产,也就是说当我们把这种柔性的、和平的、悠远的、文化的价值符号变成了当代人类文明可以共商共建共享的精神财富,中国方案就变成了全球的公共产品。
中国还发起建设亚投行的主张,在2014年博鳌论坛上,习近平主席提出了这个中国倡议之后,当时就有57个创始成员国参加,到2017年底发展到84个成员,亚投行成为仅次于世界银行的第二大银行。亚开行主要由日本主导,目前已经几十年了,二战以后建立,现在是67个成员,而我们的亚投行三年时间已经发展到了84个,还有的国家准备加入。
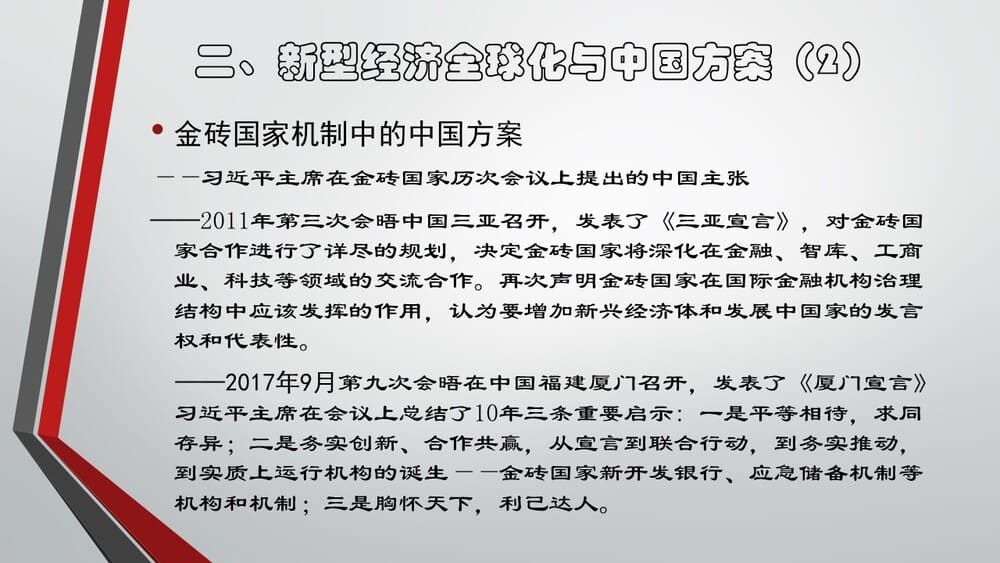
中国还提出来构建“金砖国家”机制,在建设“金砖国家”机制中提出了很多方案。比如习主席在历次参加“金砖国家”会议上的重要讲话里边的中国主张。比如说2011年金砖国家第三次会晤在中国三亚召开发表的《三亚宣言》,这个宣言特别重要,对“金砖国家”的合作进行了详尽的规划,决定了“金砖国家”将在金融、智库、工商业、科技等领域交流合作的具体任务与路径。比如说2017年9月在厦门召开的“金砖国家”会议发表了《厦门宣言》,习近平主席在会议上总结了“金砖国家”走过的十年路程,并且提出了今后的方向。
中国在G20中提出的工作方案已经得到了G20的广泛认可。特别是2016年9月份在杭州召开的会议影响极大,我们提出的中国方案非常具体且可操作,在正式会议之前召开了70多场专题会议,包括财政、税务、银行的各种会议,其中特别重要的一个会议是习近平主席亲自出席的B20会议。B20实际上就是由中国企业家发起并召开的会议,习近平主席发表了重要演讲,在这次会议上中国贸促会代表中国企业提出了中国方案eWTP,这个方案非常重要,当然,还有一系列的其他中国方案。
除了这些重大的会议,在历年中国外交主场年中我们还提出了很多有很大作用的方案。比如说在APEC会议上,中国提出要“构建亚太命运共同体”。2014年中国外交主场年是在中国召开APEC会议,在这一会议上中国提出来“推进亚太自贸区进程”,2030年实现亚太自贸区,这个方案也得到了认可,形成21个国家共识之一。在全球治理和点燃互联网之光方面,中国都提出了新理念和新方案,2015年乌镇开始第一次会议,习主席在会议上发表了重要的演讲,提出要共同构建“网络空间命运共同体”。当然,非常突出的,还有减贫方面的中国方案。
我想特别提出的是,中国在数字经济、网络空间发展提出的中国方案非常重要。一个是我们在2015年提出来“网络空间命运共同体”,我们在2017年提出“网络空间国际合作战略”,我们在G20提出来“G20数字经济发展与合作倡议”。如果全球形成共同行动,中国提出的主张就可以为全世界所有的人提供均等的数字机会,开放式进入互联网,缩小信息鸿沟和数字鸿沟,就可以加快使全世界60亿人没有高速互联网连接的使用网络共享发展机遇,使40亿人没有办法上网的将来能够上网了解天下大事。对于中国数字经济的发展,国家也提出来了一系列的数字经济方案,包括促进大数据行动方案,包括“互联网+”行动方案,包括《国家信息化发展战略纲要》、《网络安全法》,包括《大数据产业规划》、《大数据发展行动纲要》,包括人工智能三年计划和最新提出的新一代人工智能发展规划,当然还有制造业,“中国制造2025”,“互联网+”先进制造、发展工业互联网等等。
我想指出的是,除了政府提出的中国方案,我国的智库也提出了有价值的中国方案,我们的企业、行业组织也提出了有价值的中国方案。比如说亚投行的建议是中国国际交流中心提出的建议,原名叫《关于建设亚洲基础设施投资银行的建议》,是在2013年4月份提出来的,曾培炎理事长提出来之后以中国国际交流中心的名义上报,得到了习近平主席、李克强总理的重要批示。比如说“一带一路”智库联盟,是由国务院发展中心倡导成立的,比如说20国集团智库峰会,T20是中国社科院、人大重阳、上海国际问题研究院三家提出并联合举办的。比如说“一带一路”国际合作高峰论坛智库平行分论坛,这是习近平主席亲自提出要增加的分论坛,中宣部亲自组织国经中心承办,在这个会议上提出了关于全球智库联盟以及全球智库关于推进一带一路建设的共同声明,发布了国经中心关于一带一路的研究成果、与国开行共同编制的贸易与投资指数报告、与上海社科院合作推出的一带一路大数据等研究成果。
国经中心课题组经过两年多的研究,提出了关于数字经济条件的下一代贸易方式——E国际贸易的理论体系与框架设计。目前这个课题已经做完,9月28号我代表课题组在WTO第76场专题会议上做了专题发言,最近研究成果已经进入了出版流程,估计最近一两个月书就会印出来,30多万字,从理论内涵到框架设计。
企业和行业提出的中国方案,包括由马云、阿里巴巴和行业组织提出来的eWTP等方案,得到了G20所有国家首脑的认可,而且现在得到了世界上一些国际组织的认可。我们认为,eWTP是下一代贸易方式的——E国际贸易方式的基础设施。上午红冰发言也表示了这样的观点,他认为EWTP是基础设施,而我们课题组所研究的是基于数字经济的、完整的下一代贸易方式,是贸易方式的一场革命,将引领全世界贸易方式向着新的贸易业态发展。
当然,中国提出中国方案是有底气的,不是凭空提出来的,除了中国经济发展取得的成就、经济发展的空间与潜力,更加开放的态度与举措,中国仍然是世界经济增长的稳定器,最重要的是我们在数字经济两个大的方面取得了长足的进展。一个是在数字经济发展方面,中国方案中的软基础设施建设方面有很大的优势,我归纳了几类发展势头最猛的:一是大智移云、云端网、人机物,将来中国会形成“四个万”:万物感知、万物相连、万物智能、万物可视。二是物理类的: 将来会出现机器人、物联网、无人驾驶、3D打印、新材料等等;三是数字类的:互联网、物联网、大数据、云计算、区块链等;四是服务类的:云服务、人工智能、智慧城市、数字社会等;五是生物基因与工程类的:基因图谱、基因药物、基因测序等。这些方面我想中国会走在前列,为什么说中国会走在前列呢?
第一,中国现在已经是全球领先的数字技术投资与应用大国。我前年参加了第一届新经济智库论坛,当时沙发论坛阶段也是方向明主持的,他说你们每位专家作出一个判断,当时我的一个判断,我说我国的投资重点将由硬基础设施转向软基础设施,特别是数字基础投资会超过2万亿,现在按照“十三五”规划已经超过2万亿元了。所以,我觉得我的判断是很准确的。中国在多个领域已经成为全球数字经济的引领者,我们的跨境电商营业额10年前不到全球的1%,现在占全球的40%。上午一位嘉宾发言说未来80%的贸易参与者是中小企业,而过去10年前80%的是跨国公司,多大的变化?!
再一个,中国的互联网用户已经达到了7.7亿人,超过了欧盟和美国网民的总和,而且中国还有将近7亿的移动互联网用户,今年双11阿里数据、京东数据用移动互联网下单购买的占到了90%。我最近写的一篇文章很快将发表《新消费——供给侧结构性改革的动力源》,文章1万多字,其中我就用了这个数字,刊物的编辑给我打电话问我,是不是数据用错了?他说移动互联网下单能有这么大比例吗?为此我专门咨询了阿里、京东,阿里的大数据统计,移动互联网购买的占90%;京东移动互联网购买的超过90%。所以,中国提出中国方案是有基础的。
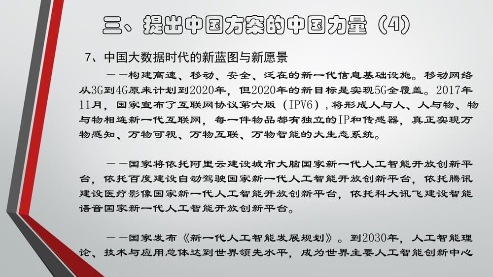
再有一点,中国的数字经济还有一个新的宏伟蓝图和愿景,这些东西决定中国还会在数字经济发展方面继续走在前列。比如说我们要构建高速、移动、安全、泛在的新一代信息基础设施,移动互联网从3G到4G,原来按照我们国家“十三五”规划、“十二五”规划,是到2020年实现4G全覆盖,但现在2020年的目标是5G的全覆盖,这在很多国家是不可能的。包括现在在法国、英国、德国原来的工业化国家,现在都达不到这种程度。到2020年,今年是2018年,也就是后年会5G全覆盖,5G全覆盖将比4G速度至少提高10倍,所以大家看电影、下载东西的速度非常快,容量也非常大。
2017年11月国家公布了《互联网协议第六版》,它的目标是什么呢?将形成人与人、人与物、物与物相连的新一代互联网,而且每一件物品都有独立的IP和传感器。我为什么说万物可视,加上万物可视可以看得见呢?因为我们新一代第六版已经把这个目标提出来的,真正实现万物感知、万物可视、万物智能、万物互联,以互联网为基础设施的大生态系统即将形成,这就是未来可见的中国。
中国还有一点是非常伟大的,也值得我们在会上特别说一说的,就是我们国家依靠互联网的独角兽企业、龙头企业来推进数字经济的进程。其中有四个方面特别值得关注:一是国家将依托阿里建设城市大脑国家新一代人工智能开放的创新平台;二是国家将依托百度建设自动驾驶国家新一代人工智能开放创新平台;三是国家将依托腾讯建设医疗影像国家新一代人工智能开放创新平台;四是国家将依托科大讯飞建设智能语音国家新一代人工智能开放创新平台。
最近有朋友给我手机安了有道翻译官,据说这是科大讯飞开发的。科大讯飞现在开发的翻译器将来能翻译几十个国家的语言,同步翻译,我也试了一下,它的准确率在95%以上。我觉得翻译职业可能很多人会失业了(笑声)。但是同声翻译不会失业,翻译器可能没有那么快。
所以,我觉得互联网革命、数字革命会产生颠覆性的变化,一些行业会消失,一些新的行业会诞生。我们没有理由像特朗普一样往回走,逆全球化再把墙修起来。
万里长城是中国的创造。去年7月份在瑞士调研期间我们召开了一个关于一带一路和E国际贸易的座谈会,有六个国家驻WTO的大使参加,有一个国家大使当时给我提出了这个问题,就是对特朗普修墙怎么看?我说修墙是中国的伟大发明,那是两千多年以前秦始皇我们的第一个皇帝修的防御外来入侵的墙,特朗他现在是学习我们两千多年前的做法,大家哄堂大笑。
所以经济全球化,会由于人类共同的愿望,互联互通、共商共建共享获得美好的明天,而不是分割,而不是碎片化,而不是想回走。
发言时间到了,我还准备讲的在PPT中,我特别想讲的是,世界已经进入量子时代,我们的思维不能还停留在牛顿思维时代。牛顿思维的思想核心是客观、精确、机械的数学模型,那个时代几乎所有科学家都认为,所有的物理现象都可以用麦克斯韦电磁波加以解释,自然界几乎所有的现象都遵循这些规律。工业文明时代主要受牛顿物理思维影响,经济学主流理论是均衡理论,是精确的物理学数学模型的应用。在21世纪信息文明时代,人类思维要发生一次根本性变革 要从牛顿思维方式转为量子思维方式。
量子思维方式认为,世界在基本结构上是相互连接的,世界是“复数”的,应该从整体着眼看待世界,选择是无限的,也是动态变化的,这个选择为下一个选择提供了无穷多的选项。微观世界的发展存在波动性、跳跃性、不连贯性和不确定性。经济学理论也发生着重大变化,非均衡理论、理想预期理论、博弈论、边际效应递增理论、熵理论、平台经济理论等应运而生。
实践已经走在了理论前面,正孕育着一场从理论到认识观的革命。(见PPT)
谢谢各位!
主持人:感谢陈文玲女士的精彩致辞,请就座。
近年来,技术驱动全球经济发展,社会发生了翻天覆地的变化,数字经济也进入新的发展阶段,而推动数字经济稳步快速发展,使数字经济更好的普惠全社会也成了我们新的担当,接下来让我们掌声欢迎德国国际合作机构新兴市场可持续发展对话全球项目主任唐达宁先生,作主旨演讲。有请!
唐达宁:“开拓全球普惠的数字经济之路”。






















