智能经济时代:技术、就业和教育问题
- 时间:2022-01-19
张大卫
(在第七届中国机器人峰会上的讲话)
2021年7月16日
中国已将机器人和智能制造纳入到国家科技创新的优先和重点领域。习近平总书记强调:“随着信息化、工业化不断融合,以机器人科技为代表的智能产业蓬勃兴起,成为现时代科技创新的一个重要标志。”他深刻地用“三个重要”来定位人工智能的意义。即:重要驱动力量、重要战略抓手、重要战略资源。
新技术、新产业的发展总是会给社会进步带来强大的动力,我们的责任是在历史的嬗变中趋利避害,减少其可能给社会带来的阵痛。现谨就智能经济带来的就业替代等问题讲几点看法。
一、数字化、智能化带来巨大红利
发端于上世纪中叶的信息革命,正有力推动全球产业变革和社会不断进步。数字技术、智能技术、平台经济等对传统产业的改造,为我们的生产生活方式带来了许多颠覆性变化。美国思想家埃里克和安德鲁把它称为“第二次机器革命”。
这场革命,正把人类社会带入数字化红利时代:
1. 促进了经济增长,成为新的发展动能
像第一次机器革命(蒸汽机、内燃机)和前三轮工业革命一样,数字化、智能化技术的突破及应用,覆盖了几乎全部行业,为经济社会发展注入了强大的动力和活力。其突出表现在:1)形成很多新的业态;2)激发社会创新活力;3)促进产业组织变革;4)优化资源配置效率;5)降低社会生产和生活成本,提升了生产率;6)推动经济结构调整。据有关国际商业机构预测,未来十年(至2030年),人工智能将助推全球生产总值增长12%左右,并催生多个千亿甚至万亿美元规模的产业。
2. 形成大量新生企业和市场主体,增强了经济的内生动力
数字化的发展,使企业和个体商户只需宽带连接就可在平台上从事商品交易和服务活动。这种“无实体规模化”的企业形态,使许多新型的企业模式得以迅速成长。据社科院《2020中国企业发展数据年报》,目前我国存续市场主体已达1.44亿个(其中企业4475.2万个,个体工商户9604.6万个),比上一年增长12.8%。
世界银行的《2019年世界发展报告》,在分析了阿里巴巴、沃尔玛和宜家三家企业的成长情况后,通过阿里巴巴用15年时间积累了900多万在线商户的实例认定,技术进步特别是数字化已成为一些企业加速成长的关键因素。
图1. 技术进步加速了企业的增长
来源:《2019年世界发展报告》,世界银行
3. 创造众多新就业岗位,强力支撑就业增长
据统计,数字经济创造的新经济形态,已成为拉动我国就业增长的主要领域。我们所熟知的网约车司机、快递员、外卖员等从业群体,已远超千万级规模。仅举几家为例:当前,全国已发网约车驾驶证共计336.4万,美团、饿了么外卖员分别达470和300多万人,京东达达注册快递员则有约500万人。世界银行2019年《工作性质的变革》报告称:机器人和数字化技术1999年至2016年在欧洲创造了2300万个工作岗位,占同期新增就业量的一半。
除了一般差异化小的工作岗位外,数字化、智能化技术应用还创造了许多对技术水准要求很高的新工作岗位。如自动驾驶工程师、无人车导航定位算法工程师、高精地图开发工程师、VR体验师和指导师等。据猎聘网《2020新基建中高端人才市场就业吸引力报告》称,当年仅5G应用领域就直接创造出无线网络优化工程师、测试工程师、安全工程师等岗位57万个。
4. 推动产业组织变革和企业再造,大大提高了社会生产效率
数字技术、智能技术的应用和产业互联网的发展,使传统的产业组织发生了深刻变化,我们所熟悉的市场状态下的产业聚集、产业周期、厂商关系、供需关系、市场规模等已今非昔比。现在企业的市场关系和市场行为往往是在平台上行成并发生的。同时,供应链的可视化和智能化,也对企业的内部结构和外部环境进行了重塑,形成了新的产业生态。例如:
(1)制造业服务化趋势日益明显,一些行业的个性化生产与服务市场也正在形成;
(2)我国规模化养猪场已大量使用机器人,其财务成本可因之降10%,机器人设备投资当年即可收回,同时,还可为企业带来提升疾控能力、缩短饲养周期、节约饲料等一系列好处;
(3)在物流业系统内,行业细分不断调整深化,物流信息化公司占物流服务类企业数量的50%;
(4)沃尔玛通过对零售终端数据的管理,推动企业内部商业流程再造和供应链创新的做法,驱动了整个零售行业效率的大幅增长。德国博世集团倾心打造“未来工厂”,在生产自动化、机器联网化、流程集成化和人工智能技术上,为全球树立了德国工业4.0智能工厂的典范。
5. 优化了社会环境,提高了民众的生活质量
数字技术促进了公共服务和社会服务的改善,便利了城乡居民的生活。从交通、市政、饮食、旅游、休闲、文化、教育、健康、医疗、养老、物业、消费、金融等各个领域,无不体现出智能化、数字化的巨大正向影响力。
据世界银行调查,“在欧盟这个世界生活方式的超级引领地区中,四分之三的公民认为数字技术改善了工作环境,三分之二的公民认为数字技术将进一步改善社会环境,进一步提高人们的生活品质。”如图:
图2. 受访者认为数字技术正在促进欧洲的经济发展、社会进步和生活品质的提高
来源:《2019年世界发展报告》,世界银行
二、数字化、智能化技术的本质和驱动力
数字化、智能化特别是机器人、人工智能技术走进人类社会生活一般分为两个阶段:第一阶段是突破我们肌肉和肢体力量极限,替代我们做许多繁重、繁琐、令人厌倦的体力劳动和重复劳动,使人做到了自己的“体力外包”。第二阶段是提升人的计算能力,判断能力和认知能力,促进人类大脑智慧的拓展与延伸,实现了人的“脑力外包”。
通过机器人的发展和应用实践,应该还有第三阶段。在这一阶段,我们不能再把机器人狭窄地理解为冰冷的机器,因为通过人机交互,它会发展出一种人机化智能,形成一种把人、机、社会紧密连结的超智能(也可称为网络智能、云智能)。在这一阶段,人们通过向其输入学习技能,使它有了自己的体验和经验(判断力),如果再赋予其仿生设计,它会真正成为我们生活的朋友和助手。我们是否应把这一阶段称为“情感外包”或“生活外包”?由“体力外包”到“脑力外包”到“情感外包”的进化过程,是由两种力量推动的:
1. 技术的积累和爆发
我们所面临的新科技革命,正处于快速运动和蓬勃发展之中。其中,现代信息技术的不断创新迭代和各种技术间的组合重置,给我们的世界带来了魔幻般的变化。推动实现这些变化的技术原理有很多,举例如下:
(1)“摩尔定律”不断扩展带来的计算性能指数级增长(芯片密度、处理器速度、存储容量、下载速度、能效、传输速度);
(2)数字技术的广泛应用以及大数据、云计算、区块链等技术的生成,经不断组合创新形成了不断进步发展的数字化技术体系(智能化、虚拟化、网联化……);
(3)“新摩尔定律”(技术快速迭代、成本快速下降);
(4)“赖特定律”(产量每翻一番,成本下降15%)、“亨迪定律”(数码相机的像素每年都会成双倍增长);
(5)用“算力(哈希率)”代替“马力”衡量机器的功率;
(6)传感器、射频、人机交互、自动语言处理、仿生技术、机器视觉、模式识别、情境感知技术、同步定位与建图等的开发应用促进形成了生物智能所具有的自学习、自组织、自适应、自行动的能力特征。
由此,我们现在已可以明确地将基于信息通信技术的数字化、智能化技术,定义为是与蒸汽机、电力等技术一样的“通用目的技术”。美国经济学家加文·赖特对“通用目的技术”的定义为:“对经济体系的很多部门都有着潜在重要影响的、深刻的思想或技术。”
通用目的技术是服务于所有技术的技术,是对人类经济社会转型产生深远影响的技术。它的主要特征有四:一是适用几乎所有部门;二是新的技术能力会随着时间而不断开发出来,催生大量的创新活动;三是迅速而深刻影响有关行业和岗位;四是成为经济持续增长的新动力。
2. 时代和市场的强劲需求拉动
任何技术的迅速发展和普遍应用,都有时代和市场需要的背景。数字化、智能化技术在全球特别是在中国的快速发展,也有其重要的原因:
(1)工业化、城镇化、信息化、农业现代化进程,需要强大的新技术和社会创新力的推动;
(2)我国相对超前的信息基础设施建设,为新技术的发展和应用创造了条件;
(3)超大规模市场和完备的工业体系,与数字化技术在数量、规模、广度、深度等领域的扩张特征相匹配,为其提供了难得的实验场景。
(4)中国在经济发展方式转型过程中,出现了人力资源红利减弱、就业难与劳动力短缺并存、商务成本上升等现象。用机器人替代简单、重复劳动而形成机器红利即“新技术红利”是必然的趋势。
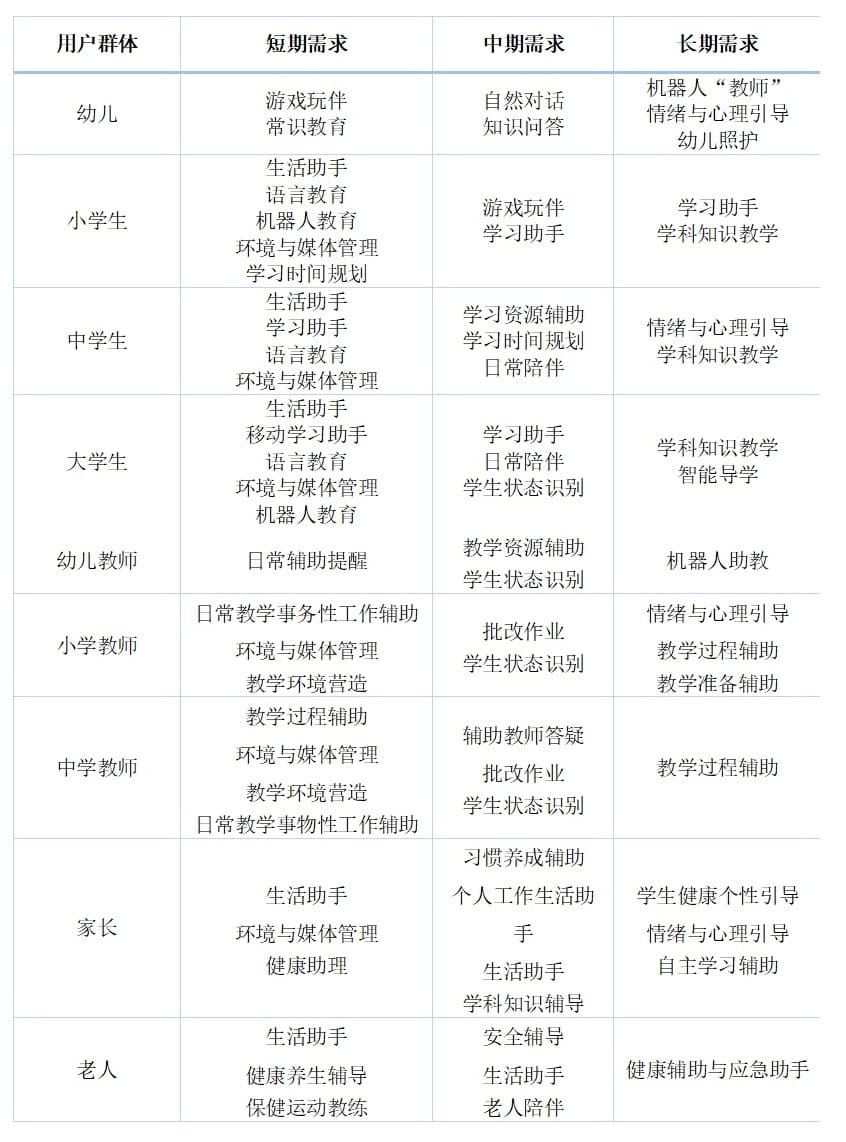
(5)社会对智能化设备和专业人才的需求爆发式增长。以教育系统对教育机器人的需求为例,据北师大智慧学习研究院的调查显示,目前社会急需的教育机器人角色有 17 种,涉及内容 233 项。如表:
来源:2019全球教育机器人发展白皮书,北京师范大学
当前,特别是在英语教育、家庭辅助学习、家庭教育、与学生情感交流等场景中,对教育机器人的需求更是急迫。
(6)国家治理和政府公共管理的需要。如智慧城市、智慧交通、智慧社区等。
(7)政府鼓励数字经济、人工智能等产业优先发展,鼓励社会以数字技术等为依托广泛开展大众创业、万众创新活动,并实施科学监管和包容发展的公共政策。
三、数字化、智能化带来的挑战
数字经济、智能经济发展对我们所熟知的一些理论框架及现有的政府监管、社会治理乃至社会秩序都形成了挑战,同时也为它们的创新发展提供了机遇。如:
1. 数据管理问题
数字化、智能化每天源源不断地产生海量数据,这些数据的经济特征是:非竞争性、高生产成本、但又可以廉价复制。它是知识产权,是财富,是隐私,是生产要素。它与传统生产要素一样存在着流动偏好。数字化时代的来临,使很多信息产品变得自由、完美和即时,但也给社会治理带来困难,国家数字主权、企业数字产权、个人数字资产等一系列涉及安全、伦理和资产界定的问题需要解决。
2. 统计问题
智能化设备对数据的收集、计算处理和分析,会形成对世界更加清晰、准确、快捷描述和预测能力。这会推动现有的经济学理论和统计方法、统计制度发生深刻改革。谷歌首席经济学家范里安说:“未来十年,这个世界上最性感的劳动者就是统计学家”。
3. 经济学理论问题
数字产品具有和物质产品不同的特性,当信息成为绚丽多姿的消费品时,它的丰富性令人吃惊而且会自动追踪甚至引领我们的消费行为。数据是信息的资源,其无时不刻地爆发式增长,对经济学关于资源稀缺性的假设提出了挑战。人们利用信息创造价值时不再消耗资源和破坏环境,在社会生产和消费的过程中会产生质量更好和体量更大的数据资源“新矿”。还有关于“规模经济”的问题:数字化条件下,我们用机械化标准设定的所谓合理经济规模在很多领域都显得不合时宜。
4. 劳资关系问题
传统经济模式下,大部分人是靠提供自己的劳动和智力,来获得赖以生活的报酬的。我们大多数人都是劳动者,而不是资本所有者。数字化、智能化发展逐渐产生了“数字化劳动力”和“零工经济”。用平台代替组织管理劳动力资源,可以提高就业弹性,增加供需匹配,也可以用“众包”的方式解决企业的技术和管理难题。但同时也出现了把应付给人类劳动的报酬给了机器、把与职工的合同雇佣关系改变为合伙人关系从而规避企业社保费用等问题。零工经济和“数字化劳动力”,尽管有用工灵活、管理成本低、经营效率高、调动社会人力资源充分和价值共享等好处,但也具有容易损害社会劳动者利益甚至易造成职业伤害的一面。
5. 伦理问题
仿生、传感器、射频、影像、语言技术的综合运用,使机器人有了和人交流的条件,机器学习使它有了思想,学会了思考。机器人一旦走进人的世界,可能会变得比我们更懂得自己,它会和你沟通、交流、当你的助手。在这个现代社会带来传统家庭解构、代沟加深、人情淡漠、家庭关系变化的时代,机器人有可能成为我们最亲近的人。当你的生活从被它抚育、关爱、照顾到养老送终时,我们与这个和自己没有血缘、姻缘关系但却“心心相印”甚至可能会肌肤相亲的“人”是什么关系,这就会有很多观念、法律和社会道德准则问题需要思考和厘清。
除上述问题以外,更值得引起我们重视的是“劳动力替代”问题。由于中国人口基数大,工业化、城镇化带动的城乡人口迁徙和工作性质变革仍在继续,经济结构调整也在深入推进等原因,就业问题始终是我们政治生活、经济生活和社会生活中最敏感的问题之一。
中国的就业压力主要来自几个方面:一是虽然被人经常提到“劳动力红利”减退问题,但每年的新增城镇劳动力仍然有1500万人,这其中约有1000万左右的应届大专以上毕业生和数百万从农村转移出来的富余劳动力。二是中国的经济结构仍处于全球供应链的中低端,大量的就业人口处于低技能状态,并从事劳动力密集型产业的工作,随着商务成本逐步上升,一些岗位正在被自动化替代,而另一部分就业岗位则随着产业向低成本国家转移。三是人口老龄化、人口寿命周期的延长,需要逐步延长就业时间。中国整体上居民收入水平仍然较低,社会要为居民通过劳动提高收入水平创造条件。
就业是民生之本,劳动是人的基本权利,也是公平正义的基石。伏尔泰认为,失业会造成一系列社会问题。“很多人参加工作,最主要的原因不仅仅是他们要获得金钱,也因为工作是他们获得很多事物的重要方式之一——包括自我价值、团体意识、契约精神、健康价值、结构体系和体面尊严等(埃里克、安德鲁:《第二次机器革命》)。”
以习近平同志为核心的党中央,高度重视中国的就业问题,目前已把“就业优先”作为制定宏观经济政策的出发点和落脚点。所以对数字化、智能化和机器人可能带来的就业岗位替代问题,我们既要乐观,又要审慎。
四、智能经济背景下的就业替代问题
1. 智能经济就业替代的前景分析
马克思在分析资本主义社会机器大生产与就业问题时就谈过:“机器不仅仅是工人强有力的竞争对手,而且总置工人于失业边缘”(1867年)。凯恩斯也早在1930年就发出了技术进步将造成普遍失业的警告。事实证明,在人类的工业化和后工业化进程中,机器、自动化和智能化技术对人的就业岗位进行替代的矛盾将始终存在。
世界银行2019年世界发展报告指出,机器人正在取代工人,取代一些重复性劳作的岗位。那些从事“可编码”工作的群体正在受到伤害,三分之二的机器人将在汽车、电器、电子、冶金、机械制造行业作业。报告举例称,富士康引进机器人后,雇佣的劳动力减少了30%。我2021年到富士康深圳某生产基地调研时了解到,该基地的生产职工比几年前调减了约50%,这其中的主要原因就是“机器人替代”。麦肯锡早于2016年即发布报告,面对强大的机器人,全球最高达50%的工作是可以被机器人替代的。它预计,到2030年,会有15% - 30%,即4亿至8亿人的工作会因人工智能而发生变动,中国则是1200万 - 1.02亿,在所有国家中规模最大。这些被替代的人需要重新就业并学习新技能。
一些研究认为,最容易被机器人替代的工作大体为以下几类:
· 重复性强的工作;
· 笨重的或环境难以忍受的工作;
· 可被规模化处理的工作;
· 可被数学—逻辑—语言规范化流程编码、编程的工作等。
而不容易被替代的工作大体为以下几类:
· 非重复性、需要有较高分析技能的工作;
· 需要人际沟通和关系处理的工作;
· 对灵敏度要求高的手工技能工作;
· 创造性的工作等。
世界银行研究把它归纳为:“一般认知性技能(比如批判性思维)和社会行为技能(比如能促进团队合作的管理和识别情感的技能),以及能够预测适应能力的技能组合(比如推理能力、自我效能)等。掌握了这些技能的工人更加适应劳动力市场。”那些需要情感、表情交流的和灵活性的工作也不易被替代。
我们从这些简单分类中可以看出,在易被替代和不易被替代的工作中,都既有知识性工作,又有劳动性工作。机器人研究专家莫拉维克认为,计算机可以展示成人般的智力水平,但却不能像幼童一样完成涉及知觉和机动性的动作。它可以完成高层次的推理工作,却不易完成低层次的感觉运动。这一发现被人们称为“莫拉维克悖论”。
BBC基于剑桥大学研究者米切尔和卡尔的数据分析,提出:
(1)凡是能由人在 5 秒钟内对工作中需要思考和决策的问题作出决定的,这项工作的大部分或全部会被人工智能取代;
(2)符合以下特征,工作被机器人取代的可能性较大:
· 无需天赋,经训练即可掌握的技能。
· 大量的重复性劳动,手熟即可。
· 工作空间狭小,不需了解外部世界的工作。
(3)符合以下特征,工作被机器人取代的可能性较小:
· 人情练达,有社交、协商能力。
· 同情心强,真诚,扶助和关切他人。
· 有创意和审美能力。
BBC同时也列出了34种职业的前景展望,以供参考:
表2. 各职业未来被取代的可能性
2. 对就业替代的宏观分析
就业替代不仅是由技术进步引起的产业和企业层面的话题,它同时也是一个由经济结构演进引起的宏观话题。从以下图表我们可以看到2020年与2010年我国劳动力总量、就业结构及变动的态势:
图3. 2010年、2020年我国就业总量及结构变动图
表3. 2010年、2020年就业总量、结构和GDP三次产业增加值对比表
图4. 十年间相对劳动生产率变化
我们可以产生几个判断:
(1)我国产业结构的变动,主要表现在:
· 一产部门就业人数大幅减少,
· 二产部门就业人数大体稳定,
· 三产部门就业人数大幅增加。
第三产业的发展,吸收了大量的农村富余劳动力。
(2)我国三次产业的人均产出效率都有明显提升,但总体上,一产部门效率的提升远高于二、三产部门。从相对劳动生产率角度看,只有一产是上升的,而二、三产是下降的。这种情况可以判断为农业就业人口的减少和农业现代化的效益明显。
(3)在二、三产部门,由数字化、智能化等技术进步因素带来的效率增长还不够突出,特别是可以由智能型经济、机器人替代等高技术发挥作用的二产、制造业等部门,潜力还未得到充分释放,总体上还处在智能化程度较弱的状态。
3. 就业替代的其他因素分析
除了智能化、数字化因素,我国就业市场目前出现的替代情况还有种种其他因素,如就业环境、地域发展水平、公共服务条件、文化和社会心理结构等。其中影响力最大的可能是收入因素。在就业仍存在竞争的情况下,这一因素会长期发挥作用。
目前,平台经济、共享经济的发展带来的灵活就业、服务贸易、众包、零工经济等也是就业替代活跃的重要因素。
另外,我国目前还存在着教育资源、人力资源与就业岗位错配的状况,一些受过较好教育的高技能劳动者,向下挤掉低技能岗位劳动者的现象大量存在。一些部门对职业教育和低技能劳动力的歧视与偏见,也助长了这一倾向。
五、走向智能经济时代的教育和政府政策
总体看,智能经济发展消减旧岗位和创造新岗位的速度同样惊人。但它消减的更多是低技能岗位,创造的更多是有较高技能的岗位。我们必须为此做好准备。为此,向教育部门和政府的政策制定提些建议。
1. 关于教育
(1)发展现代化教育。有教育学家认为,现代化教育,就是要培养年轻一代具有知识型的经济、社会生存能力与创造能力。面对扑面而来的智能经济和可能出现的就业替代,当前,要特别注重加强培养受教育者的三种能力,即:创造力、可迁移能力、终身学习能力。为此,在教育目的、方向、方法、内容和条件上,我国的教育还有很多扬长补短的工作要做。
(2)提升教育自身的能力。目前在欧、美、澳等西方国家,人工智能教育已进入了小学课堂。我国在此方面已有所落后,有些省市也很重视,但从义务教育到大学阶段,普遍存在缺专业、缺师资、缺教材、缺课程、缺课时的状况。目前特别是要把教材、师资培养这两个关键环节抓住,并把工作落实到课时上。
(3)重点培养急需和适用型人才。调整教育资源,优化教育结构,面对市场需要和产业、企业升级需要,制定长远而又精细的人才培养规划。要首先解决好智能经济创新人才的培养问题。在日常教育中,要把批判性思维、探索精神和动手能力作为育人的着力点,把提高科技素养、创造意识和全球性合作精神作为培养人才的重中之重。
有一种理论认为,教育的重点是“学习有生活价值的东西”,平衡了解性知识、理解性知识和专业性知识的关系,把教育的重心从培养“知识型人才”转向培养“智慧型人才”。因而要提倡有效学习,及时更新学科,构建新交叉学科,注重为学生提供人机交互、人机融合的学习机会和实践场景。
(4)注重培养“可迁移能力”。可以把它归纳为五种能力:一是探索能力,能通过调研证明自己观点;二是洞察能力,能分析判断事物的本质;三是连接能力,有与人合作的组织协调能力;四是说服能力,有表达沟通和共情能力;五是制定和遵守游戏规则的能力。
世界银行分析过一些单位在招聘人才时所公布的条件,从中可以看出一些能力在就业替代中的影响:
图5:社会行为技能的重要性与日俱增
来源:1986、2018年中国上海希尔顿酒店管理岗位实习生的职位要求对比
其结论是,具有较好社会认知和行为技能的职工,即善于沟通、合作的工人,更适应劳动力市场的变化,且不易被机器人替代。
(5)建立有利于终身学习的教育机制。一是建设能不断培养创造创新意识和终身学习热忱的教育体系。二是培养良好的学习风气和使创新、探索精神在社会各个层面都得到尊重的社会文化。三是教育系统、地方及企业应进一步加强职业教育、技能培养和企业员工在职培训,提高就业质量,提升持续学习与企业技术进步的协调性,稳定社会就业预期。
2. 关于政府政策
数字经济、智能经济,给我们带来了新发展机遇,提供了强大的增长动能,也为就业在内的民生福祉不断改善创造了条件。对于新技术、新经济发展带来的就业替代问题,应保持科学和理性的态度,清醒判断发展趋势并及时进行政策调节。麦肯锡公司在一份报告中提到,解决这一问题政府可以大有作为,其施政重点主要应从经济增长、劳动力的充分流动、培训、就业帮助等四个方面发力。根据我国的实际情况,当前应做的是:
(1)高度重视智能经济可能对弱势群体、低技能劳动力带来的影响和压力,牢固树立党中央倡导的科技向善和就业优先的理念,坚持以劳动者为就业主体的增长模式。运用制度、政策手段,积极开发包容性强的就业领域,始终保持就业大局稳定和人才、劳动力要素市场的顺畅流动。
(2)制定规划时,应使经济高质量发展、科技不断进步、生活水平改善、人口素质提高和人的全面发展的目标基本协调。在编制就业规划时,要充分考虑技术进步特别是智能经济发展趋势,逐步将偏重扩大就业总量规模转向就业总量扩张与结构优化同步。
(3)积极引导社会创新活动做到“三箭齐发”。一是在农业、具有标准化流程的制造业与服务业等领域,创造更多能代替人劳动的机器,把人从繁重、复杂、繁琐的体力和脑力劳动中解放出来;二是创造更多可满足人的个性化需求、提高人们生活质量的就业机会,使这些就业岗位职业化、专业化、组织化,使劳动者有尊严,能实现职业的纵向流动;三是促进人与人、人与物、物与物的智能互联,进一步提高全要素生产率(技术进步率),通过人机融合,创造更多的有效需求和更加丰富、充裕的供给。
(4)促进教育改革,增加教育投入,支持教育部门发展面向未来的教育。把教育的着力点真正放到提高人的基本技能、提高人力资源质量和提高人力资本价值上。持续促进教育公平,破除阻滞普通教育与职业教育、技能培训之间资源共享和人才共育的障碍,建设终身学习社会。
(5)引导企业在推进智能化改造时,制定好职工技能提升计划和岗位转移方案,避免个别企业大幅度裁员,落实社会支持计划,减少社会震动。
(6)支持“零工经济”健康发展,增加就业弹性,加强对各类数字化劳动力的社会保障和权益保障,避免职业伤害。
(7)积极引入人工智能、机器人等技术,推进政府监管的数字化、智能化进程,促进政府管理和公共服务减员增效。
谢谢!

